28ȦÓÎÏ·

  • ʯ¼Òׯ28ȦÓÎÏ·ÎïÁªÍø¿Æ¼¼ÓÐÏÞ¹«Ë¾
  • ʯ¼Òׯ28ȦÓÎÏ·ÔÆÄÜÐÅÏ¢¿Æ¼¼ÓÐÏÞ¹«Ë¾
  • ʯ¼Òׯ28ȦÓÎÏ·ÖǿؿƼ¼ÓÐÏÞ¹«Ë¾
  • ʯ¼Òׯ28ȦÓÎÏ·ÐÂÄÜÔ´¿Æ¼¼ÓÐÏÞ¹«Ë¾
  • ʯ¼Òׯ28ȦÓÎÏ·µçÁ¦Éè¼ÆÔºÓÐÏÞ¹«Ë¾
  • ʯ¼Òׯ̩´ïµçÆøÉ豸ÓÐÏÞ¹«Ë¾
  • ʯ¼Òׯ28ȦÓÎÏ·ºã•Nµç×ӿƼ¼ÓÐÏÞ¹«Ë¾
  • ʯ¼Òׯ»Û¹ÈÆóÒµÖÎÀíÓÐÏÞ¹«Ë¾

logo

EN

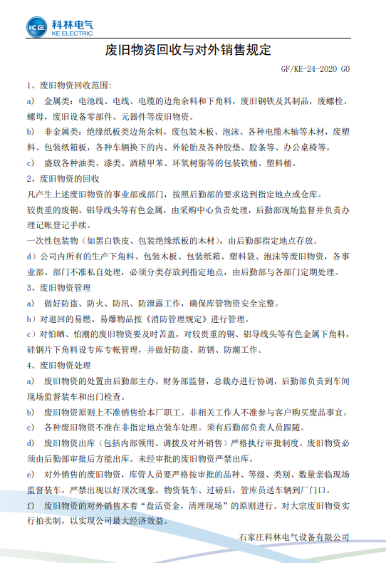
ÂÌÉ«»ØÊÕ¡ª¡ª28ȦÓÎÏ·µçÆøÉ豸ÓÐÏÞ¹«Ë¾·Ï¾ÉÎï×Ê»ØÊÕÓë¶Ô±íÏúÊÛ»®¶¨

2024-04-03
Ê×Ò³| 28ȦÓÎÏ·ÓÐÏÞ¹«Ë¾¹Ù·½ÍøÕ¾

¡¾ÍøÕ¾µØÍ¼¡¿